Notice
Recent Posts
Recent Comments
Link
| 일 | 월 | 화 | 수 | 목 | 금 | 토 |
|---|---|---|---|---|---|---|
| 1 | 2 | 3 | 4 | 5 | 6 | |
| 7 | 8 | 9 | 10 | 11 | 12 | 13 |
| 14 | 15 | 16 | 17 | 18 | 19 | 20 |
| 21 | 22 | 23 | 24 | 25 | 26 | 27 |
| 28 | 29 | 30 | 31 |
Tags
- dreamhack
- 웹해킹
- 시스템
- 해킹
- Web
- 소프트웨어보안
- 네트워크
- System
- CodeEngn
- XSS
- TCP
- ftz
- 워게임
- 웹
- bee-box
- 순서도
- 비박스
- network
- Webhaking
- hacking
- reversing
- 모의해킹
- WarGame
- 알고리즘
- 네트워크보안
- 소프트웨어
- 드림핵
- 시스템해킹
- webhacking
- 리버싱
Archives
- Today
- Total
Without a Break
기본 수열, 등차/등비 수열, 피보나치 수열 본문
커기본 수열
문제 1) 1부터 100까지 자연수의 합을 구하는 알고리즘 순서도

문제 2) 서로 다른 자연수 2개를 받아들여 그 사이에 존재하는 자연수의 합과 3의 배수의 제곱의 합을 구하여 출력하는 알고리즘 순서도

등차 수열
문제) 다음 등차 수열에 대하여 200번째 숫자까지의 합을 구하는 알고리즘 순서도
2, 8, 14, 20, 26, 32, ...

*sum -> s로 수정
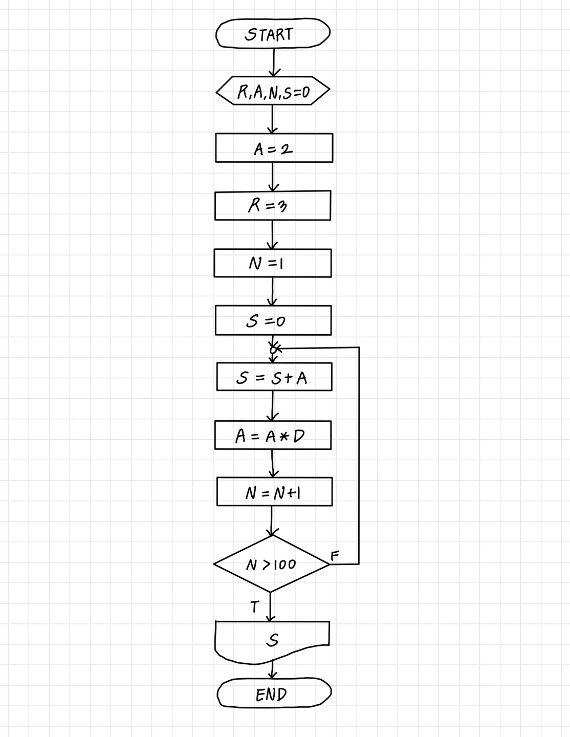
등비 수열
문제) 다음 등비 수열에 대하여 100번째 항까지의 합을 구하는 알고리즘 순서도
2, 6, 18, 54, 162, 486, ...

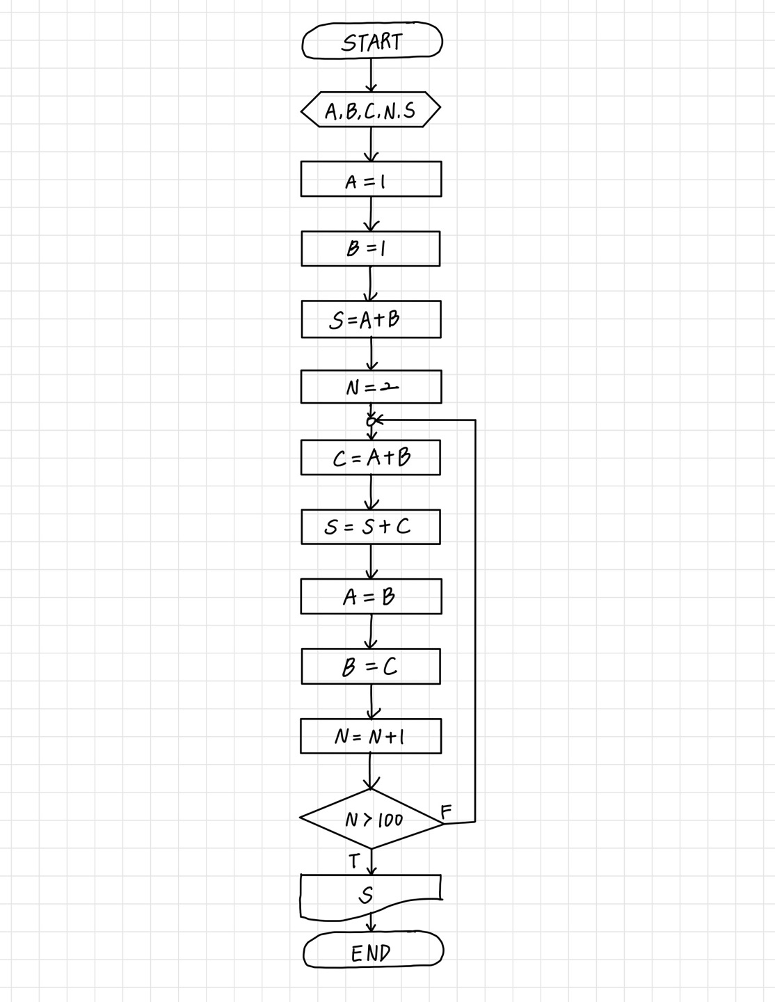
피보나치 수열
문제) 다음 피보나치 수열에 대하여 100번째 항까지의 합을 구하는 알고리즘 순서도
1, 1, 2, 3, 5, 8, 13, ...

'Algorithm > 컴퓨터알고리즘' 카테고리의 다른 글
| 누승 활용 수열, 제곱의 합, '+,-' 교행 수열 (0) | 2022.10.07 |
|---|---|
| [순서도 실습] 백준 11653번 - 소인수분해 (C) (0) | 2022.10.03 |
| [순서도 실습] 백준 2033번 - 반올림 (C) (0) | 2022.09.28 |
| C 프로그램 사례 (0) | 2022.09.28 |
| C언어에 대한 이해 (0) | 2022.09.28 |