Notice
Recent Posts
Recent Comments
Link
| 일 | 월 | 화 | 수 | 목 | 금 | 토 |
|---|---|---|---|---|---|---|
| 1 | ||||||
| 2 | 3 | 4 | 5 | 6 | 7 | 8 |
| 9 | 10 | 11 | 12 | 13 | 14 | 15 |
| 16 | 17 | 18 | 19 | 20 | 21 | 22 |
| 23 | 24 | 25 | 26 | 27 | 28 | 29 |
| 30 |
Tags
- network
- 워게임
- System
- reversing
- 리버싱
- 해킹
- 드림핵
- hacking
- TCP
- ftz
- webhacking
- 웹
- 시스템해킹
- Webhaking
- 네트워크
- 소프트웨어
- 모의해킹
- WarGame
- 웹해킹
- bee-box
- 비박스
- 순서도
- 네트워크보안
- 소프트웨어보안
- 알고리즘
- CodeEngn
- XSS
- Web
- dreamhack
- 시스템
Archives
- Today
- Total
Without a Break
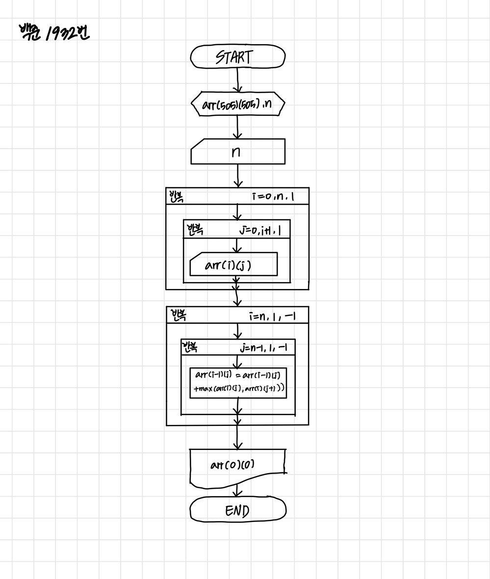
[순서도 실습] 백준 1932번 - 정수 삼각형 본문
문제
7
3 8
8 1 0
2 7 4 4
4 5 2 6 5
위 그림은 크기가 5인 정수 삼각형의 한 모습이다.
맨 위층 7부터 시작해서 아래에 있는 수 중 하나를 선택하여 아래층으로 내려올 때, 이제까지 선택된 수의 합이 최대가 되는 경로를 구하는 프로그램을 작성하라. 아래층에 있는 수는 현재 층에서 선택된 수의 대각선 왼쪽 또는 대각선 오른쪽에 있는 것 중에서만 선택할 수 있다.
삼각형의 크기는 1 이상 500 이하이다. 삼각형을 이루고 있는 각 수는 모두 정수이며, 범위는 0 이상 9999 이하이다.
입력
첫째 줄에 삼각형의 크기 n(1 ≤ n ≤ 500)이 주어지고, 둘째 줄부터 n+1번째 줄까지 정수 삼각형이 주어진다.
출력
첫째 줄에 합이 최대가 되는 경로에 있는 수의 합을 출력한다.
#include <stdio.h>
#include <algorithm>
using namespace std;
int arr[505][505];
int main(){
int n;
scanf("%d",&n);
for(int i=0;i<n;i++)
for(int j=0;j<i+1;j++)
scanf("%d",&arr[i][j]);
for(int i=n-1;i>=1;i--)
for(int j=0;j<i;j++)
arr[i-1][j] += max(arr[i][j],arr[i][j+1]);
printf("%d",arr[0][0]);
return 0;
}
참고 블로그
[백준] 1932번 : 정수 삼각형 [C/C++]
#문제 1932번: 정수 삼각형 https://www.acmicpc.net/problem/1932 1932번: 정수 삼각형 첫째 줄에 삼각형의 크기 n(1 ≤ n ≤ 500)이 주어지고, 둘째 줄부터 n+1번째 줄까지 정수 삼각형이 주어진다. www.acmicpc.net #
rujang.tistory.com
[순서도]

'Algorithm > 컴퓨터알고리즘' 카테고리의 다른 글
| [순서도 실습] 백준 2587번 - 대표값2 (C) (0) | 2022.11.26 |
|---|---|
| 석차, 선택/버블/삽입 정렬 (0) | 2022.11.18 |
| 'ㄹ'자 모양 배열, 마방진 배열, 배열 회전, 행렬 곱셈 알고리즘 순서도 (0) | 2022.11.15 |
| [순서도 실습] 백준 1009번 - 분산처리 (C) (0) | 2022.11.08 |
| 행 우선/열 우선 배열, 모래시계/달팽이 배열 (0) | 2022.11.04 |